Witajcie w świecie samodzielnej budowy wzmacniaczy estradowych! W tym artykule, bazując na moim wieloletnim doświadczeniu, dostarczę Wam kompleksowe informacje, techniczne diagramy oraz praktyczne wskazówki, które są niezbędne do zrozumienia zasady działania, samodzielnego zbudowania, a nawet naprawy wysokiej mocy wzmacniacza audio. Przygotujcie się na solidną dawkę wiedzy, która pozwoli Wam stworzyć niezawodny sprzęt na scenę.
Wzmacniacz estradowy: sprawdzone schematy i praktyczne porady dla konstruktora
- Sprawdzone schematy DIY na tranzystorach MOSFET (np. IRFP240/9240) i bipolarnych (2SC5200/2SA1943) stanowią podstawę wielu projektów.
- Kluczowe dla stabilności i mocy są wydajny zasilacz symetryczny oraz poprawnie zaprojektowana płytka PCB.
- Niezbędne są układy zabezpieczeń: przeciwzwarciowe, termiczne i opóźnionego załączania głośników.
- Prawidłowe chłodzenie i prowadzenie masy to fundament niezawodności i eliminacji przydźwięków.
- Warto zwrócić uwagę na ustawianie prądu spoczynkowego i unikanie wzbudzania się wzmacniacza.
- Rosnące zainteresowanie wzmacniaczami klasy D wynika z ich wysokiej sprawności.
Fundamenty wzmacniacza estradowego: od czego zacząć?
Dla wielu hobbystów i profesjonalistów samodzielna budowa wzmacniacza estradowego wciąż pozostaje niezwykle atrakcyjną opcją. W Polsce, gdzie kultura DIY w elektronice ma długie tradycje, możliwość zbudowania sprzętu od podstaw jest nie tylko źródłem ogromnej satysfakcji, ale także sposobem na uzyskanie urządzenia idealnie dopasowanego do naszych potrzeb. Dzięki dostępności sprawdzonych schematów i szerokiej gamie komponentów, możemy stworzyć wzmacniacz, który często przewyższa jakością i niezawodnością gotowe produkty w podobnej cenie. Z mojego doświadczenia wiem, że to właśnie możliwość dostosowania każdego parametru do własnych wymagań jest głównym motorem napędowym tych projektów.
Kluczowe parametry, które musisz znać: moc, impedancja, klasa pracy
Zanim zagłębimy się w szczegóły konstrukcji, musimy zrozumieć kluczowe parametry techniczne, które decydują o funkcjonalności wzmacniacza estradowego. Po pierwsze, moc wyjściowa w kontekście estradowym mówimy o setkach, a nawet tysiącach watów. Musi ona być odpowiednio dobrana do głośników i wielkości nagłaśnianej przestrzeni. Po drugie, impedancja obciążenia, czyli oporność, jaką wzmacniacz "widzi" na wyjściu. Typowe głośniki estradowe mają impedancję 4 lub 8 omów, a wzmacniacz musi być stabilny i wydajny przy takim obciążeniu. Po trzecie, klasa pracy wzmacniacza. Najpopularniejsze to: klasa A (wysoka jakość, niska sprawność, duże grzanie), klasa AB (kompromis między jakością a sprawnością, dominująca w starszych konstrukcjach) oraz klasa D (wysoka sprawność, mniejsze rozmiary i waga, coraz popularniejsza w zastosowaniach estradowych ze względu na oszczędność energii).

Anatomia wzmacniacza mocy: z czego składa się każdy układ?
Każdy wzmacniacz mocy, niezależnie od swojej złożoności, składa się z kilku podstawowych bloków funkcjonalnych, które współpracują ze sobą, aby przetworzyć słaby sygnał wejściowy na mocny sygnał wyjściowy zdolny do napędzenia głośników. Zrozumienie ich roli jest kluczowe dla każdego konstruktora. Oto główne elementy:
- Stopień wejściowy: Odpowiada za przyjęcie sygnału audio z preampu lub miksera i jego wstępne wzmocnienie. Często zawiera układy różnicowe, które minimalizują szumy i zakłócenia.
- Stopień wzmocnienia napięciowego (VAS - Voltage Amplifier Stage): Tutaj sygnał jest wzmacniany do odpowiedniego poziomu napięcia, zanim trafi do stopnia mocy. To on w dużej mierze decyduje o liniowości i jakości brzmienia.
- Stopień sterujący (driver stage): Jego zadaniem jest dostarczenie odpowiedniego prądu i napięcia do wysterowania tranzystorów końcowych, które wymagają znacznie większej mocy do prawidłowej pracy.
- Stopień końcowy (mocy): To serce wzmacniacza, składające się z tranzystorów (bipolarnych lub MOSFET), które dostarczają duży prąd do obciążenia (głośników). Odpowiada za dostarczenie rzeczywistej mocy wyjściowej.
- Zasilacz: Niezbędny do dostarczenia stabilnego i odpowiednio wysokiego napięcia oraz prądu dla wszystkich stopni wzmacniacza. W przypadku wzmacniaczy estradowych musi być on bardzo wydajny i odporny na duże obciążenia.
Wybierz projekt dla siebie: sprawdzone schematy wzmacniaczy estradowych
Wzmacniacz na tranzystorach MOSFET klasyka gatunku
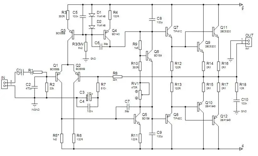
Jeśli chodzi o konstrukcje DIY, wzmacniacze oparte na tranzystorach MOSFET, zwłaszcza te wykorzystujące pary IRFP240/IRFP9240, to prawdziwa klasyka gatunku. Z mojego doświadczenia wynika, że ich popularność w Polsce jest niezmienna, a to za sprawą kilku czynników: dobrych parametrów, stosunkowo prostej konstrukcji (jak na wzmacniacz dużej mocy) oraz charakterystycznego, często opisywanego jako "ciepłe", brzmienia. Wiele projektów, które krążą w sieci, to warianty słynnego "Holtona", oferujące moc w zakresie 200-400W, co jest wystarczające dla wielu zastosowań estradowych i domowych.
Analiza schematu ideowego krok po kroku
Przyjrzyjmy się typowemu schematowi wzmacniacza na tranzystorach MOSFET. Zazwyczaj zaczyna się od stopnia wejściowego, często opartego na tranzystorach różnicowych, które zapewniają wysoką impedancję wejściową i doskonałe tłumienie zakłóceń wspólnych. Sygnał z tego stopnia trafia do stopnia wzmocnienia napięciowego (VAS), który jest odpowiedzialny za większość wzmocnienia napięciowego całego układu. Kluczowym elementem w tym miejscu jest zazwyczaj źródło prądowe, stabilizujące prąd pracy VAS. Następnie sygnał przechodzi przez stopień sterujący (driver), który dostarcza odpowiednie napięcie i prąd do bramek tranzystorów końcowych MOSFET. W przeciwieństwie do tranzystorów bipolarnych, MOSFET-y są sterowane napięciowo, co upraszcza stopień sterujący, ale wymaga odpowiedniego dopasowania impedancji. Na końcu mamy stopień końcowy, złożony z kilku par komplementarnych tranzystorów MOSFET (np. IRFP240/IRFP9240), które pracują w układzie push-pull, dostarczając duży prąd do głośników. Całość jest stabilizowana przez pętlę globalnego sprzężenia zwrotnego.
Wzór płytki PCB i porady montażowe
Prawidłowo zaprojektowana płytka PCB to absolutna podstawa stabilności i minimalizacji zakłóceń we wzmacniaczu mocy. Z mojego doświadczenia wynika, że nawet najlepszy schemat może zawieść, jeśli PCB będzie źle zaprojektowane. Kluczowe jest prowadzenie ścieżek masy w układzie "gwiazdy", gdzie wszystkie masy zbiegają się w jednym punkcie. To minimalizuje pętle masowe i eliminuje przydźwięki. Ścieżki prądowe, zwłaszcza te w stopniu końcowym i zasilaczu, muszą być odpowiednio szerokie, aby zminimalizować spadki napięcia i nagrzewanie. Ścieżki sygnałowe powinny być krótkie i oddalone od ścieżek prądowych. Oto kilka praktycznych porad montażowych:
- Kolejność lutowania: Zawsze zaczynaj od najmniejszych elementów (rezystory, diody), przechodząc do większych (kondensatory, tranzystory, złącza).
- Czystość: Dbaj o czystość płytki. Resztki topnika mogą prowadzić do upływności i niestabilności.
- Luty: Upewnij się, że każdy lut jest błyszczący i ma kształt stożka. Zimne luty to częsta przyczyna problemów.
- Izolacja: Pamiętaj o izolacji tranzystorów końcowych od radiatora, jeśli obudowy są metalowe i przewodzące. Użyj podkładek mikowych lub silikonowych.
- Sprawdzenie: Przed podłączeniem zasilania dokładnie sprawdź płytkę pod kątem zwarć i błędów montażowych.
Jak prawidłowo uruchomić i ustawić prąd spoczynkowy?
Pierwsze uruchomienie wzmacniacza to moment pełen emocji, ale wymaga ostrożności. Oto jak to zrobić prawidłowo, ze szczególnym uwzględnieniem prądu spoczynkowego:
- Sprawdzenie bez zasilania: Przed podłączeniem zasilania, dokładnie sprawdź wszystkie połączenia, rezystancje i brak zwarć. Upewnij się, że tranzystory końcowe są prawidłowo zamontowane na radiatorze.
- Zasilanie przez żarówkę: Podłącz zasilanie poprzez szeregowo wpiętą żarówkę (np. 100-200W/230V). Jeśli wzmacniacz ma zwarcie, żarówka zaświeci się pełnym blaskiem, chroniąc transformator i tranzystory. Jeśli wszystko jest w porządku, żarówka zaświeci się na chwilę, a następnie przygaśnie.
- Pomiar napięć: Po udanym teście z żarówką, podłącz zasilanie bezpośrednio. Miernikiem uniwersalnym sprawdź napięcia na wyjściu wzmacniacza (powinno być bliskie 0V DC) oraz napięcia zasilające poszczególne stopnie.
-
Ustawianie prądu spoczynkowego: To kluczowy krok. Prąd spoczynkowy (bias) decyduje o tym, jak głęboko tranzystory końcowe są spolaryzowane. Zbyt mały prąd spowoduje zniekształcenia skrośne (crossover distortion), zbyt duży nadmierne grzanie i skróci żywotność tranzystorów.
- Podłącz miliamperomierz szeregowo w obwód zasilania jednej z gałęzi (np. plusowej) lub zmierz spadek napięcia na rezystorach emiterowych/źródłowych (jeśli są).
- Za pomocą potencjometru regulacyjnego (zazwyczaj znajdującego się w stopniu sterującym) powoli zwiększaj prąd spoczynkowy do wartości zalecanej w schemacie (często 50-150 mA na parę tranzystorów końcowych).
- Pamiętaj, aby po ustawieniu prądu spoczynkowego poczekać kilkanaście minut, aż wzmacniacz się nagrzeje, i ponownie skorygować jego wartość, ponieważ prąd ten zmienia się wraz z temperaturą.
- Test z obciążeniem: Po ustawieniu prądu spoczynkowego, podłącz sztuczne obciążenie (rezystor mocy o odpowiedniej impedancji) i generator sygnału. Sprawdź przebieg na wyjściu oscyloskopem, szukając zniekształceń.
Alternatywa na tranzystorach bipolarnych: moc i brzmienie
Wzmacniacze na tranzystorach bipolarnych popularna opcja
Obok MOSFET-ów, wzmacniacze oparte na tranzystorach bipolarnych, takich jak popularne pary 2SC5200/2SA1943, stanowią równie popularną i sprawdzoną opcję w konstrukcjach DIY. Są cenione za swoją wytrzymałość, wysoką moc wyjściową oraz charakterystyczne, często opisywane jako "dynamiczne" i "potężne", brzmienie. Wiele profesjonalnych końcówek mocy przez lata bazowało właśnie na tego typu tranzystorach, co świadczy o ich niezawodności i dobrych parametrach w zastosowaniach estradowych.
Porównanie schematów: co różni układ bipolarny od MOSFET?
Chociaż oba typy tranzystorów służą do wzmacniania sygnału, ich charakterystyka i sposób sterowania znacząco się różnią, co wpływa na projekt wzmacniacza. Oto kluczowe różnice:
| Cecha | MOSFET | Bipolar (BJT) |
|---|---|---|
| Sterowanie | Napięciowe (bramka) | Prądowe (baza) |
| Impedancja wejściowa | Bardzo wysoka | Niska |
| Odporność na przeciążenia | Mniejsza, podatne na przebicie bramki | Większa, bardziej wytrzymałe na prądowe przeciążenia |
| Charakterystyka pracy | Często "cieplejsze" brzmienie, szybsze | "Dynamiczne" brzmienie, liniowe |
| Wymagania sterownika | Wysokie napięcie, niski prąd | Niskie napięcie, wysoki prąd |
| Podatność na "secondary breakdown" | Mniejsza | Większa |
Wskazówki dotyczące parowania tranzystorów końcowych
Wzmacniacze bipolarne, zwłaszcza te pracujące w klasie AB, są szczególnie wrażliwe na parowanie tranzystorów końcowych. Dlaczego to takie ważne? Ponieważ symetria pracy tranzystorów NPN i PNP w stopniu końcowym ma bezpośredni wpływ na minimalizację zniekształceń, zwłaszcza tych skrośnych. Niesparowane tranzystory mogą prowadzić do asymetrycznego przewodzenia, co objawia się zniekształceniami i zwiększonym prądem spoczynkowym. Z mojego doświadczenia wynika, że ignorowanie tego kroku to częsty błąd, który obniża jakość dźwięku. Oto praktyczne wskazówki:
- Pomiar Vbe: Najprostszą metodą jest pomiar napięcia baza-emiter (Vbe) dla tranzystorów NPN i PNP przy identycznym prądzie kolektora. Szukamy par, których Vbe jest jak najbardziej zbliżone.
- Pomiar hFE: Można również parować tranzystory pod kątem współczynnika wzmocnienia prądowego (hFE), choć Vbe jest często bardziej krytyczne dla symetrii.
- Zakup większej ilości: Aby uzyskać dobrze sparowane tranzystory, często trzeba kupić ich większą ilość i wybrać te, które mają najbardziej zbliżone parametry.
- Korzyści: Prawidłowe parowanie zapewnia lepszą liniowość, niższe zniekształcenia, stabilniejszy prąd spoczynkowy i mniejsze ryzyko niestabilności termicznej.
Nowoczesne podejście: czy warto budować wzmacniacz w klasie D?
Wzmacniacze klasy D przyszłość czy wyzwanie?
Wzmacniacze w klasie D, choć technicznie bardziej złożone, zyskują coraz większe zainteresowanie zarówno w konstrukcjach DIY, jak i w profesjonalnych zastosowaniach estradowych. Ich rosnąca popularność wynika przede wszystkim z niezwykle wysokiej sprawności, która przekłada się na mniejsze straty mocy w postaci ciepła, a co za tym idzie na mniejsze radiatory, lżejsze konstrukcje i niższe zużycie energii. Z mojego punktu widzenia to kierunek, w którym zmierza cała branża audio, choć dla hobbysty budowa od podstaw może być sporym wyzwaniem.
Zalety i wady wysokiej sprawności
Wysoka sprawność wzmacniaczy klasy D to ich największa zaleta, ale jak każda technologia, ma też swoje minusy:
-
Zalety:
- Wysoka sprawność: Nawet do 90-95%, co oznacza minimalne straty energii.
- Mniejsze radiatory: Zmniejszone wydzielanie ciepła pozwala na zastosowanie mniejszych, lżejszych radiatorów.
- Kompaktowe rozmiary: Mniejsze komponenty i radiatory umożliwiają budowę znacznie bardziej kompaktowych i lżejszych wzmacniaczy, co jest kluczowe w zastosowaniach estradowych.
- Niższe zużycie energii: Przekłada się na niższe rachunki za prąd i mniejsze obciążenie sieci.
-
Wady:
- Złożoność projektowa: Wymagają bardziej zaawansowanych technik projektowania, zwłaszcza w zakresie filtrów wyjściowych i układów sterujących.
- Potencjalne zakłócenia EMI: Wysokie częstotliwości przełączania mogą generować zakłócenia elektromagnetyczne (EMI), które wymagają starannego ekranowania i filtrowania.
- Wymagania co do zasilacza: Zasilacz musi być bardzo szybki i stabilny, aby sprostać dynamicznym zmianom prądu.
- Jakość dźwięku: Chociaż nowoczesne wzmacniacze klasy D oferują doskonałą jakość dźwięku, niektórzy audiofile wciąż preferują liniowe klasy A/AB.
Przykładowy, prosty schemat klasy D dla początkujących
Budowa wzmacniacza klasy D od zera, z dyskretnych komponentów, jest zadaniem dla bardzo zaawansowanych konstruktorów. Jednak dla początkujących, którzy chcą spróbować tej technologii, warto rozważyć prostsze układy oparte na popularnych modułach scalonych. Na rynku dostępnych jest wiele gotowych modułów klasy D, które zawierają już większość skomplikowanych obwodów sterujących i końcowych. Wystarczy do nich podłączyć odpowiedni zasilacz, wejście sygnałowe i wyjście głośnikowe. To znacznie obniża próg wejścia i pozwala skupić się na aspektach takich jak zasilanie, chłodzenie i obudowa, zamiast na skomplikowanej teorii przełączania. Moim zdaniem to doskonały sposób na rozpoczęcie przygody z klasą D.

Solidny zasilacz do końcówki mocy: serce każdego wzmacniacza
Podstawy budowy zasilacza symetrycznego
Zasilacz to absolutne serce każdego wzmacniacza mocy. Bez niego, nawet najlepiej zaprojektowany układ audio nie zagra. Wzmacniacze estradowe niemal zawsze wymagają zasilacza symetrycznego, czyli takiego, który dostarcza napięcie dodatnie (+V), ujemne (-V) oraz masę (0V). Jest to niezbędne dla prawidłowej pracy wielu stopni wzmacniacza, zwłaszcza stopnia końcowego, który często pracuje w układzie push-pull. Typowy zasilacz symetryczny składa się z kilku kluczowych elementów: transformatora toroidalnego (zapewniającego wysoką sprawność i niskie pole rozproszenia), mostka prostowniczego (przekształcającego prąd zmienny na pulsujący stały) oraz kondensatorów filtrujących (wygładzających napięcie i magazynujących energię).
Obliczanie mocy transformatora toroidalnego
Prawidłowy dobór mocy transformatora toroidalnego jest krytyczny dla wydajności i stabilności wzmacniacza estradowego. Zbyt słaby transformator nie dostarczy wystarczającego prądu, co objawi się spadkami napięcia pod obciążeniem i kompresją dynamiki. Z mojego doświadczenia wynika, że dobrą zasadą jest, aby moc transformatora była 1.5-2 razy większa niż deklarowana moc wyjściowa wzmacniacza (sumaryczna moc obu kanałów, jeśli to stereo). Na przykład, dla wzmacniacza o mocy 2x200W (400W sumarycznie), transformator powinien mieć co najmniej 600-800 VA. Należy również uwzględnić klasę pracy wzmacniacza wzmacniacze klasy AB są mniej sprawne niż klasy D, więc potrzebują proporcjonalnie mocniejszego transformatora.
Dobór kondensatorów filtrujących: dlaczego pojemność ma znaczenie?
Kondensatory filtrujące w zasilaczu symetrycznym pełnią niezwykle ważną rolę. To one magazynują energię i wygładzają pulsujące napięcie z prostownika, minimalizując tzw. tętnienia (ripple). Im większa pojemność, tym stabilniejsze napięcie zasilające i mniejsze tętnienia, co bezpośrednio przekłada się na jakość dźwięku i brak przydźwięku sieciowego. Wzmacniacze estradowe, ze względu na duże zapotrzebowanie na prąd, wymagają naprawdę sporych pojemności. Zgodnie z moimi obserwacjami, typowe wartości to rzędu 20 000 µF na gałąź i więcej dla wzmacniaczy o mocy kilkuset watów. Oto kluczowe aspekty doboru:
- Pojemność: Im większa moc wzmacniacza, tym większa pojemność. Należy dążyć do wartości zapewniających niskie tętnienia pod pełnym obciążeniem.
- Napięcie pracy: Napięcie pracy kondensatorów musi być co najmniej 1,2-1,5 raza wyższe niż maksymalne napięcie szczytowe na wyjściu prostownika. Zapewni to margines bezpieczeństwa.
- Typ kondensatora: Stosuj kondensatory elektrolityczne o niskiej impedancji szeregowej (Low ESR), przeznaczone do pracy w zasilaczach impulsowych lub audio.
- Liczba kondensatorów: Czasem lepiej jest zastosować kilka mniejszych kondensatorów równolegle niż jeden duży, ze względu na lepsze parametry ESR i indukcyjności.
Mostek prostowniczy i układ miękkiego startu (soft-start)
Mostek prostowniczy to element, który zamienia zmienne napięcie z transformatora na pulsujące napięcie stałe. Wzmacniacze estradowe wymagają mostków o odpowiednio wysokim prądzie (np. 25-50A) i napięciu wstecznym (np. 400-600V), aby wytrzymać duże obciążenia i szczytowe napięcia. Równie ważny, a często niedoceniany, jest układ miękkiego startu (soft-start). We wzmacniaczach dużej mocy, transformator toroidalny, w momencie włączenia, może pobrać z sieci ogromny prąd rozruchowy, wielokrotnie przekraczający prąd znamionowy. Może to spowodować zadziałanie bezpieczników, a nawet uszkodzenie transformatora. Układ soft-startu, poprzez szeregowe włączenie rezystorów na ułamek sekundy, ogranicza ten prąd, a następnie zwiera je przekaźnikiem, zapewniając płynne i bezpieczne załączenie wzmacniacza. To niezbędny element dla długotrwałej i bezawaryjnej pracy.

Układy zabezpieczające: niezbędne dodatki dla bezpieczeństwa
Opóźnione załączanie głośników ochrona przed "stukiem"
Jednym z najbardziej irytujących i potencjalnie szkodliwych zjawisk, z jakimi możemy się spotkać przy uruchamianiu wzmacniacza, jest charakterystyczny "stuk" w głośnikach. Wynika on z niestabilności napięć podczas startu układu. Aby temu zapobiec, niezbędny jest układ opóźnionego załączania głośników. Jego funkcja jest dwojaka: po pierwsze, opóźnia podłączenie głośników do wyjścia wzmacniacza o kilka sekund, dając czas na ustabilizowanie się wszystkich napięć. Po drugie, i co równie ważne, monitoruje obecność napięcia stałego (DC) na wyjściu wzmacniacza. W przypadku awarii stopnia końcowego, gdy na wyjściu pojawi się niebezpieczne napięcie stałe, układ natychmiast odłączy głośniki, chroniąc je przed uszkodzeniem. To absolutny must-have w każdym wzmacniaczu estradowym.
Jak uchronić tranzystory? Schemat zabezpieczenia zwarciowego i termicznego
Tranzystory końcowe to najdroższe i najbardziej obciążone elementy wzmacniacza. Ich ochrona jest priorytetem. Dlatego każdy solidny wzmacniacz estradowy powinien być wyposażony w układy zabezpieczenia zwarciowego (nadprądowego) i termicznego. Zabezpieczenie zwarciowe monitoruje prąd płynący przez tranzystory końcowe i w przypadku przekroczenia bezpiecznego poziomu (np. w wyniku zwarcia na wyjściu lub zbyt niskiej impedancji obciążenia) ogranicza prąd lub wyłącza wzmacniacz. Zabezpieczenie termiczne, zazwyczaj realizowane przez termistor lub czujnik temperatury umieszczony na radiatorze, monitoruje temperaturę tranzystorów. Jeśli temperatura przekroczy bezpieczny próg, układ również ograniczy moc lub wyłączy wzmacniacz, zapobiegając przegrzaniu i zniszczeniu tranzystorów. Z mojego doświadczenia wiem, że te zabezpieczenia to inwestycja, która zwraca się wielokrotnie.
Prawidłowe prowadzenie masy: klucz do walki z przydźwiękiem i szumami
Prawidłowe prowadzenie masy to jeden z najważniejszych, a jednocześnie najczęściej zaniedbywanych aspektów w konstrukcji wzmacniaczy audio. Niewłaściwe prowadzenie masy prowadzi do powstawania pętli masowych, które działają jak anteny, zbierając zakłócenia elektromagnetyczne i sieciowe, co objawia się denerwującymi przydźwiękami, szumami i niestabilnością. Z mojego punktu widzenia, kluczem jest zastosowanie tzw. "gwiazdy masy", gdzie wszystkie masy (sygnałowe, zasilające, obudowy) zbiegają się w jednym, wspólnym punkcie, najlepiej w pobliżu kondensatorów filtrujących zasilacza. Oto praktyczne zasady:
- Jeden punkt masy: Staraj się, aby wszystkie masy łączyły się w jednym punkcie.
- Oddzielne ścieżki: Prowadź oddzielne ścieżki masy dla sygnału wejściowego, stopnia wzmocnienia napięciowego i stopnia końcowego, łącząc je dopiero w punkcie gwiazdy.
- Szerokie ścieżki masy: Ścieżki masy, zwłaszcza te w stopniu końcowym i zasilaczu, powinny być jak najszersze, aby zminimalizować ich rezystancję i indukcyjność.
- Masa obudowy: Obudowa powinna być uziemiona w jednym punkcie, najlepiej również w punkcie gwiazdy masy.
Unikaj pułapek: najczęstsze błędy przy montażu wzmacniacza
Wzbudzanie się wzmacniacza i oscylacje jak im zapobiegać?
Jednym z najbardziej frustrujących problemów, z jakimi może spotkać się konstruktor, jest wzbudzanie się wzmacniacza, czyli generowanie niekontrolowanych oscylacji o wysokiej częstotliwości. Objawia się to zazwyczaj nagrzewaniem się tranzystorów końcowych bez sygnału, dziwnymi dźwiękami, a nawet ich uszkodzeniem. Przyczyny mogą być różne: złe prowadzenie ścieżek na PCB (zbyt blisko siebie, tworzenie pętli), brak kondensatorów odsprzęgających zasilanie w strategicznych miejscach, niewłaściwe uziemienie, a także błędy w projekcie samego układu. Z mojego doświadczenia wynika, że aby temu zapobiegać, należy przede wszystkim dbać o prawidłowy layout PCB, stosować kondensatory odsprzęgające (zarówno elektrolityczne, jak i ceramiczne) blisko nóżek zasilających każdego stopnia oraz starannie prowadzić masę. Czasem konieczne jest również dodanie małych kondensatorów kompensacyjnych w stopniu wzmocnienia napięciowego.
Przegrzewanie się: wszystko o doborze i montażu radiatora
Przegrzewanie się to jedna z głównych przyczyn awarii wzmacniaczy estradowych. Tranzystory mocy wydzielają duże ilości ciepła, które musi być skutecznie odprowadzone, aby utrzymać je w bezpiecznej temperaturze pracy. Prawidłowy dobór i montaż radiatora jest absolutnie krytyczny. Z mojego doświadczenia wynika, że wielu początkujących konstruktorów niedoszacowuje potrzebnej powierzchni chłodzącej. Radiator musi mieć odpowiednio dużą powierzchnię i niski opór termiczny. Oto kluczowe porady dotyczące chłodzenia:
- Dobór radiatora: Oblicz wymagany opór termiczny radiatora na podstawie mocy strat tranzystorów i maksymalnej dopuszczalnej temperatury złącza. Zawsze lepiej jest mieć radiator z zapasem.
- Pasta termoprzewodząca: Używaj dobrej jakości pasty termoprzewodzącej między tranzystorem a radiatorem. Nanieś cienką, równomierną warstwę.
- Izolacja elektryczna: Jeśli obudowy tranzystorów są przewodzące, pamiętaj o izolacji elektrycznej od radiatora (np. podkładki mikowe, silikonowe).
- Wentylacja: Zapewnij odpowiednią wentylację w obudowie. Często konieczne jest zastosowanie wentylatorów, które wtłaczają chłodne powietrze i/lub wypychają gorące.
- Montaż: Tranzystory powinny być mocno i równomiernie dociśnięte do radiatora, aby zapewnić maksymalny kontakt termiczny.
"Stuk" w głośnikach i inne niepożądane efekty
Oprócz wspomnianego już "stuku" przy włączaniu (któremu zapobiega układ opóźnionego załączania głośników), możemy napotkać inne niepożądane efekty. Przydźwięki sieciowe (brumienie 50/100 Hz) są najczęściej spowodowane pętlami masowymi, niewystarczającą filtracją zasilania lub bliskością transformatora do wrażliwych stopni wejściowych. Rozwiązaniem jest staranne prowadzenie masy, zwiększenie pojemności kondensatorów filtrujących i odpowiednie ekranowanie. Szumy, z kolei, mogą wynikać ze słabej jakości komponentów (np. rezystorów), błędów w projekcie stopnia wejściowego lub braku ekranowania. Z mojego doświadczenia wynika, że kluczowe jest używanie komponentów o niskim poziomie szumów i dbanie o czystość sygnału od samego wejścia.
Gdzie kupować komponenty? Sprawdzeni dostawcy w Polsce
Wybór odpowiednich komponentów to podstawa sukcesu. Na rynku dostępnych jest wiele podróbek, zwłaszcza tranzystorów mocy, które mogą prowadzić do niestabilności, niskiej jakości dźwięku, a nawet uszkodzenia całego wzmacniacza. Zawsze zalecam korzystanie ze sprawdzonych źródeł w Polsce. Szukaj dostawców, którzy oferują oryginalne części od renomowanych producentów, posiadają certyfikaty jakości, udostępniają karty katalogowe produktów oraz cieszą się dobrymi opiniami wśród społeczności elektroników. Unikaj podejrzanie tanich ofert na portalach aukcyjnych. Lepiej zapłacić trochę więcej za pewność, że komponenty są autentyczne i spełniają deklarowane parametry. To inwestycja w niezawodność i trwałość Twojego projektu.
Twój wzmacniacz jest gotowy: co dalej?
Gratulacje! Jeśli dotarłeś do tego etapu, Twój wzmacniacz jest już prawie gotowy do pracy. Teraz przyszedł czas na ostateczne testy i kalibrację, aby upewnić się, że wszystko działa zgodnie z oczekiwaniami. Oto podstawowe kroki i narzędzia, które ja zawsze stosuję:
- Multimetr: Sprawdź napięcia zasilające, napięcie stałe na wyjściu (powinno być bliskie 0V), prąd spoczynkowy tranzystorów końcowych.
- Oscyloskop: Niezbędny do obserwacji przebiegów sygnału. Podłącz generator sygnału (np. sinusoidalnego 1kHz) do wejścia i sztuczne obciążenie do wyjścia. Obserwuj przebieg na wyjściu, szukając zniekształceń (obcinanie, zniekształcenia skrośne).
- Sztuczne obciążenie: Rezystor mocy o impedancji odpowiadającej głośnikom (np. 4 lub 8 omów) i odpowiedniej mocy. Pozwala bezpiecznie testować wzmacniacz pod obciążeniem, bez ryzyka uszkodzenia drogich głośników.
- Termometr: Monitoruj temperaturę radiatora i tranzystorów końcowych podczas pracy pod obciążeniem. Upewnij się, że nie przekracza bezpiecznych wartości.
- Testy odsłuchowe: Po wszystkich testach technicznych, podłącz dobrej jakości głośniki i posłuchaj ulubionej muzyki. Zwróć uwagę na jakość dźwięku, brak szumów, przydźwięków i zniekształceń.
Przeczytaj również: AirPods nie działają? Reset to ratunek! Poradnik krok po kroku
Inspiracje i pomysły na obudowę dla Twojego projektu
Estetyczna i funkcjonalna obudowa to kropka nad "i" w każdym projekcie DIY. Poświęć jej tyle samo uwagi, co elektronice. Pamiętaj, że obudowa nie tylko chroni układ, ale także wpływa na jego chłodzenie i ekranowanie. Możesz wykorzystać gotowe obudowy aluminiowe, które są łatwe w obróbce i dobrze odprowadzają ciepło, lub zdecydować się na konstrukcję z blachy stalowej, drewna czy MDF. Ważne jest, aby zapewnić odpowiednią wentylację otwory wentylacyjne, a w przypadku mocniejszych wzmacniaczy, wentylatory. Pamiętaj również o ekranowaniu, zwłaszcza w okolicach wrażliwych stopni wejściowych, aby zminimalizować wpływ zakłóceń zewnętrznych. Kreatywność w tym zakresie jest nieograniczona, a dobrze wykonana obudowa sprawi, że Twój wzmacniacz będzie nie tylko świetnie brzmiał, ale i doskonale wyglądał.






